“美润童心· 美育全人”幼儿园美术教育之思与行暨浙江省学前教育研究会2024年度幼儿园美术教育研讨会会议通知为更好落实《教育部关于全面实施学校美育浸润行动的通知》精神,推广基于“以美育人”理念指引下的幼儿园美术教育理论与实践研究成果,提升广大幼儿教育工作者对幼儿园美术教育价值的认识,浙江省学前教育研究会幼儿园课程与教学专业委员会定于2024年6月19日至21日举行浙江省学前教育研究会2024年度幼儿园美术教育研讨会,研讨学前教育高质量发展背景下的幼儿园美术教育领域课程定位与实践策略,交流各地高质量推进幼儿园美术教育的现实经验。现将有关事项通知如下:
主办单位
浙江省学前教育研究会
杭州童画美术教育连锁机构
浙江波菲教育玩具有限公司
浙江省学前教育研究会会员;浙江省各地幼儿园园长、教师,幼儿园师资培养培训机构高校、中专、职高、教师进修院校等教师,学前教育管理、教科研单位人员;全国各地幼儿园园长、教师,幼儿园师资培养培训机构高校、中专、职高、教师进修院校等教师,学前教育管理、教科研单位人员。
2024年6月19日12:00-20:00;
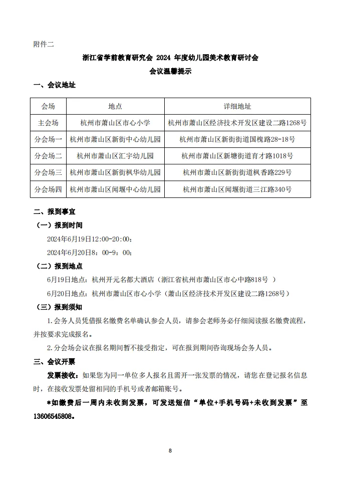
地点:杭州开元名都大酒店(浙江省杭州市萧山区市心中路818号)
地点:杭州市萧山区市心小学(萧山区经济技术开发区建设二路1268号)
(一)培训费
线上培训费用:240/人(会员),300 元/人(非会员) 线下培训费用:720/人(会员),900 元/人(非会员)注:线下参会人数上限为500 人,请有意向线下参会的老师尽早报名缴费。(2)报名登记:扫描下方“报名登记二维码”报名,点击“立刻登记”填写个人信息
*个人报名:报名登记后可直接跳转微信支付,或扫描杭州银行二维码进行缴费;个人报名不建议对公转账。*单位多人报名:务必登记完所有参会人员的报名信息后,再进行缴费。可以通过扫描杭州银行二维码一人代多人缴费,或通过对公转账的方式缴费。*扫码缴费请务必备注单位+人数+手机号码,否则缴费失败,费用原路退回,需重新缴费。*对公转账缴费请务必备注手机号码,如需先开发票,请登记好报名信息后发送短信“单位+人数+先开票 ”至13606545808 ,收到发票即报名成功。*如缴费后一周内未收到发票,可发送短信“单位+手机号码+未收到发票”至13606545808。填写个人信息后跳转微信转账,也可点击“会议缴费”。填写报名信息后扫描下方杭州银行二维码缴费,付款时备注“单位+人数+手机号码(接收发票)”

1.20 人以下均以个人名义报名,20人以上可填写团体报名表(见附件二)以团体名义报名,无需进行扫码登记。团体报名表填写完毕后可联系练老师,13606545808 进行报名登记并开取发票。2.若报名登记过程中退出,重新扫描“报名缴费”二维码,点击“立刻登记”(未提交过报名信息)或“登记信息修改”(已提交过报名信息)即可继续报名。

直播二维码
*注:缴费成功后,系统将进入审核确认阶段,5个工作日内会为您开通本次会议的线上直播访问权限,届时即可扫码参会。直播回放时间为6月22日——7月7日,请参会老师在回放期限内观看,逾期将不再开通。
主会场:杭州市萧山区市心小学
(具体地址:杭州市萧山区经济技术开发区建设二路1268号)
会务咨询事宜:
张老师,18868852030
黄老师,19883148362
张老师,18868850984
发票事宜咨询:
练老师,13606545808
住宿推荐及住宿咨询
1.杭州宝盛宾馆:浙江省杭州市萧山区市心中路618号
潘老师,15906715852
2.杭州开元名都大酒店:浙江省杭州市萧山区市心中路818号
董老师,13777371213
3.杭州开元名庭酒店:浙江省杭州市萧山区金惠路528号
徐老师,18868810198
4.杭州萧山人民广场希尔顿欢朋酒店:浙江省杭州市萧山区博学路777号
官老师,15610212102
5.众安假日酒店:浙江省杭州市萧山区山阴路688号
程老师,13738193625
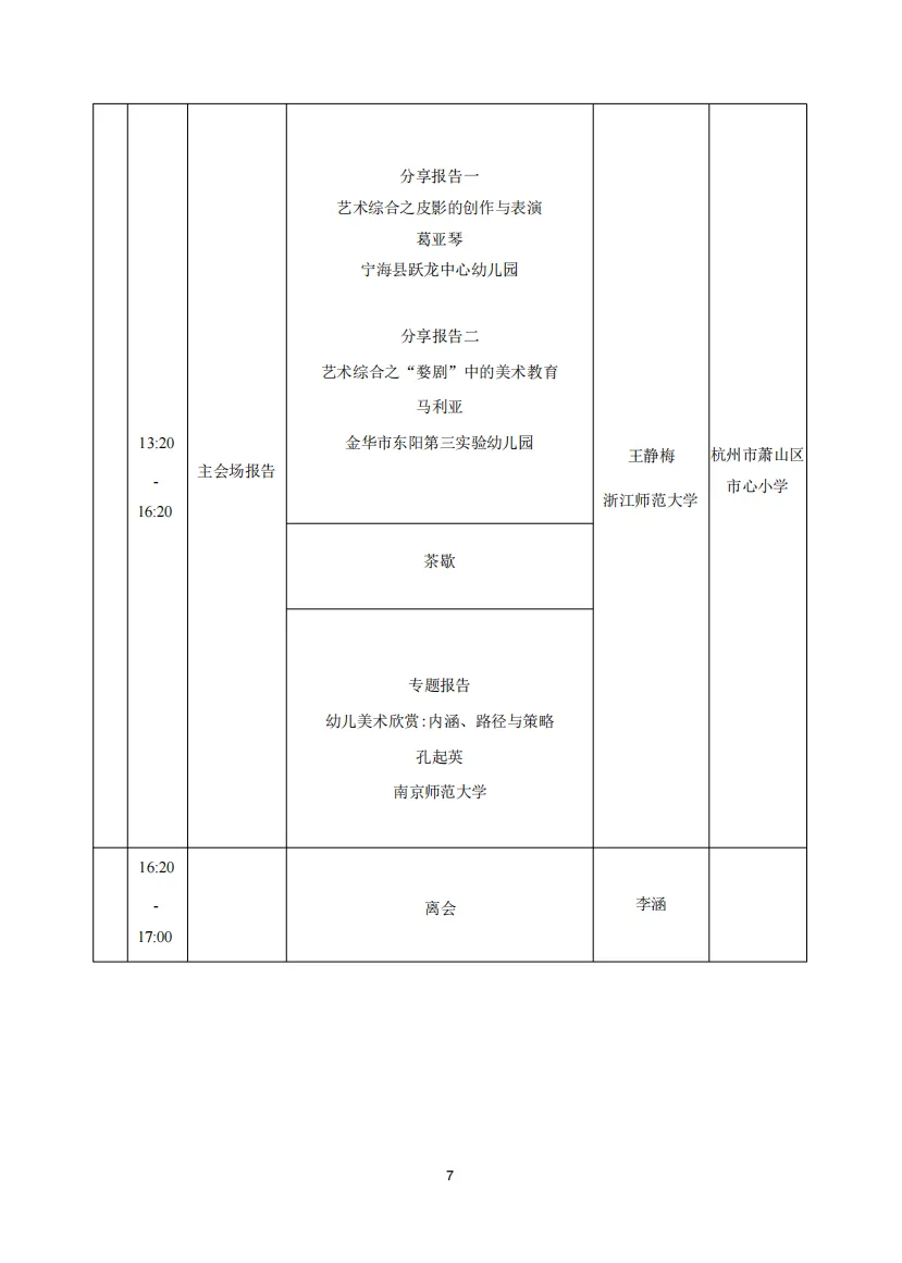
会议日程详见附件一。
浙江省学前教育研究会
二〇二四年五月
附件一:浙江省学前教育研究会2024年度幼儿园美术教育研讨会 通知